首页
学者访谈
考古发现
考古与文物研究
中原文物
考古与文物研究
详情
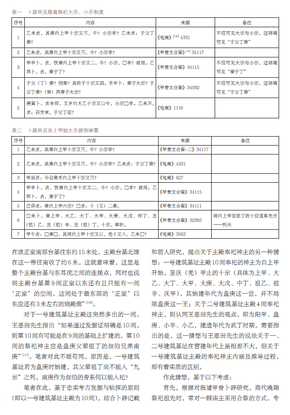
洹北商城宫殿区一号建筑基址奉祀神主再探